王纲洪湖鹏孙贤龙蔡旭昶到会祝贺 杨建新作常委会工作报告 李上葵主持

富钢集团总经理朱柏荣作为湖州市政协常委出席会议。
常谋富民之策,常为利民之举。作为一名经济界别委员,富钢集团总经理朱柏荣的提案都带着民生的温度,本次大会个人提案:《优化整合乡贤资源 助力共同富裕》、《关于以教育事业高质量发展落实三孩生育政策的提案》、《关于加快推进农村生活污水治理的提案》;集体提案:《实施规上企业破“五未”科技短板行动,为我市经济稳进提质注入新动力》。他着眼共富、教育、农村治理与科技创新,在政协履行职能、发挥作用、体现作为,为湖州高质量发展、走好绿色低碳共富之路贡献更多智慧和力量。

【新生代企业家政协委员共话建设新湖州】
参加市两会的政协委员们利用空余时间举行了一场委员会客厅活动,让新生代企业家政协委员共话建设新湖州。
除了市政协常委身份,富钢集团总经理朱柏荣还是湖州市新生代企业家联谊会副会长。
“‘绿色’是湖州本色,‘低碳’是发展路径,‘共富’是本质要求,作为制造企业如何理解其中的内涵,我觉得要找准智能制造与绿色制造结合点,走可持续发展之路,这也是我们这样的企业一定要承担的社会责任。”“企业要与员工共享发展成果,让他们有获得感、幸福感、安全感,帮助他们实现精神和物质上的共同富裕,才有可能带动企业健康发展。”……围绕“坚定信心、凝心聚力,湖州新生代企业家政协委员为建设绿色低碳共富社会主义现代化新湖州贡献力量”主题,政协委员们互动交流,现场气氛热烈、掌声不断。

“此次活动主要让委员会客厅充分发挥专业优势,以交流对话等形式,让委员多建睿智之言、多谋务实之策、多献管用之计,在‘发力、有为’上多做文章,真正做到心往一处想、智往一处聚、力往一处使,为奋力建设绿色低碳共富社会主义现代化新湖州贡献更多智慧和力量。”市政协相关负责人表示。
【市政协联组讨论】
4月12日下午,市委副书记、代市长洪湖鹏参加市政协科技、经济界别联组讨论,同政协委员们一起讨论政府工作报告,听取大家对湖州发展的意见建议。
富钢集团总经理朱柏荣作为经济界别委员出席参加。

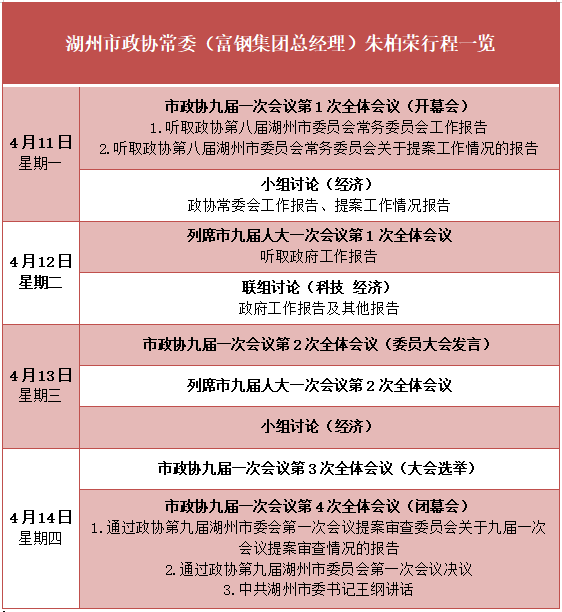
【行程一览】

作为市政协常委,富钢集团总经理朱柏荣深感使命光荣、责任重大,今后将主动融入中心、积极服务大局,聚焦改革发展和民生福祉,围绕实施“五谷丰登”计划、开好“共富班车”、打造“低成本创业之城、高品质生活之城”、深化数字化改革等中心工作,通过建言献策、民主监督,积极履职,努力提出一批具有针对性、建设性和可操作性的意见建议,在助力湖州高质量赶超发展进程中展现责任担当。
